PHITHAN CENTER
ศูนย์กลางข้อมูลข่าวสารพิธาน

ค้นหาข้อมูลได้ง่าย ๆ

ค้นหาเอกสาร คู่มือ หรือข้อมูลที่คุณต้องการได้ที่นี่

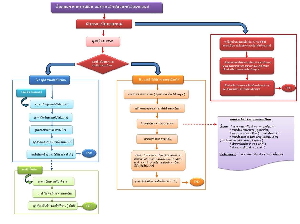
ขั้นตอนการจดทะเบียน

2026-02-28 11:35:53 | แท็ก : ทั่วๆไป | คนอ่าน : 12
No photo
โพสต์โดย คุณหิรัณย์ ท่าดี
ตำแหน่ง พนักงานทรัพยากรมนุษย์
แผนก แผนกทรัพยากรมนุษย์
รวมทุกธุรกิจในเครือ บริษัท พิธานพาณิชย์ จำกัด

ธุรกิจในเครือบริษัท Phithan BKK Group

โลโก้ โชว์รูม Toyota

โชว์รูม Toyota

ตัวแทนจำหน่ายรถยนต์โตโยต้า และบริการส่งพัสดุ Flash Home

โลโก้ ศูนย์บริการมาตรฐานและศูนย์ซ่อมตัวถังและสี

ศูนย์บริการมาตรฐานและศูนย์ซ่อมตัวถังและสี

ให้บริการซ่อมบำรุง ดูแลรถยนต์อย่างครบถ้วนตามมาตรฐานโตโยต้า

โลโก้ ยูสคาร์

โตโยต้า พิธานพาณิชย์ ยูสคาร์

รถใช้แล้วคุณภาพดี ผ่านการตรวจสอบมาตรฐาน

โลโก้ PhithanParts Online

PhithanParts Online

จำหน่ายอะไหล่แท้และอุปกรณ์ตกแต่งโตโยต้า

โลโก้ ทรัม คิว แท็กซี่

ทรัม คิว แท็กซี่

บริการรถแท็กซี่ให้เช่า สภาพดี ปลอดภัย

โลโก้ Trumq Car Rent

Trumq Car Rent

รายวัน รายเดือน และรายปี ครอบคลุมทุกความต้องการ

โลโก้ Shops2fun

Shops2fun แพลตฟอร์ม สินค้าออนไลน์

โดยบริษัท พิธานพาณิชย์ จำกัด (กรุงเทพฯ)

โลโก้ สินค้าทรัม

สินค้าทรัม

สินค้าพรีเมียม คุณภาพดี ราคาย่อมเยา

โลโก้ ธุรกิจประกันภัย

ธุรกิจประกันภัย

ครอบคลุมทั้งประกันภัยรถยนต์และประกันภัยประเภทอื่น ๆ

โลโก้ ครัวรักเมืองไทย

ครัวรักเมืองไทย

ร้านอาหารและขนม พร้อมเมนูคุณภาพ รสชาติถูกปาก

โลโก้ ทรัม คาเฟ่

ทรัม คาเฟ่

กาแฟรสชาติเข้มข้น บริการเป็นกันเอง ในราคาย่อมเยา

โลโก้ ทรัมแบดมินตัน

สนามแบดมินตัน ทรัมแบดมินตัน

สนามมาตรฐาน บรรยากาศเป็นกันเอง บริเวณรามอินทรา 31

โลโก้ น้ำดื่มทรัม

น้ำดื่มทรัม

น้ำดื่มสะอาด สดชื่น ได้มาตรฐานจาก อย.

โลโก้ เครื่องบีบอัดขวดพลาสติก

เครื่องบีบอัดขวดพลาสติก

ผลิตและจัดจำหน่ายโดยพิธานพาณิชย์

โลโก้ TQ ไม้พันธุ์และต้นไม้ฟอกอากาศ

TQ ไม้พันธุ์และต้นไม้ฟอกอากาศ

จำหน่ายต้นกล้าและสมุนไพร รวมถึงต้นไม้ฟอกอากาศเพื่อสุขภาพ

เว็บไซต์ที่เกี่ยวข้อง

ธุรกิจในเครือบริษัท

Phithan BKK Group เครือข่ายธุรกิจคุณภาพ ภายใต้การบริหารของบริษัท พิธานพาณิชย์ จำกัด และบริษัทในเครือ

สวัสดีตอนเช้า

ภาพสวย ๆ พร้อมคำอวยพร ข้อความให้กำลังใจ และคำคม ส่งต่อความสุขและรอยยิ้มทุกเช้าวันใหม่

กิจกรรมเพื่อสังคม

กิจกรรมเพื่อช่วยเหลือสังคมและแบ่งปันสิ่งดี ๆ มุ่งยกระดับคุณภาพชีวิตและสร้างประโยชน์แก่ชุมชน

ความรู้ทางด้านเทคนิครถยนต์

รวมเทคนิคและเคล็ดลับการดูแลรถ ใช้งานปลอดภัย ขับขี่มั่นใจ และช่วยยืดอายุการใช้งานรถยนต์

สาระน่ารู้เพื่อทุกคน

สาระน่ารู้รอบตัว ทั้งสุขภาพ ประกันภัย ธรรมะ และความรู้ทั่วไป เสริมแรงบันดาลใจและพัฒนาคุณภาพชีวิต